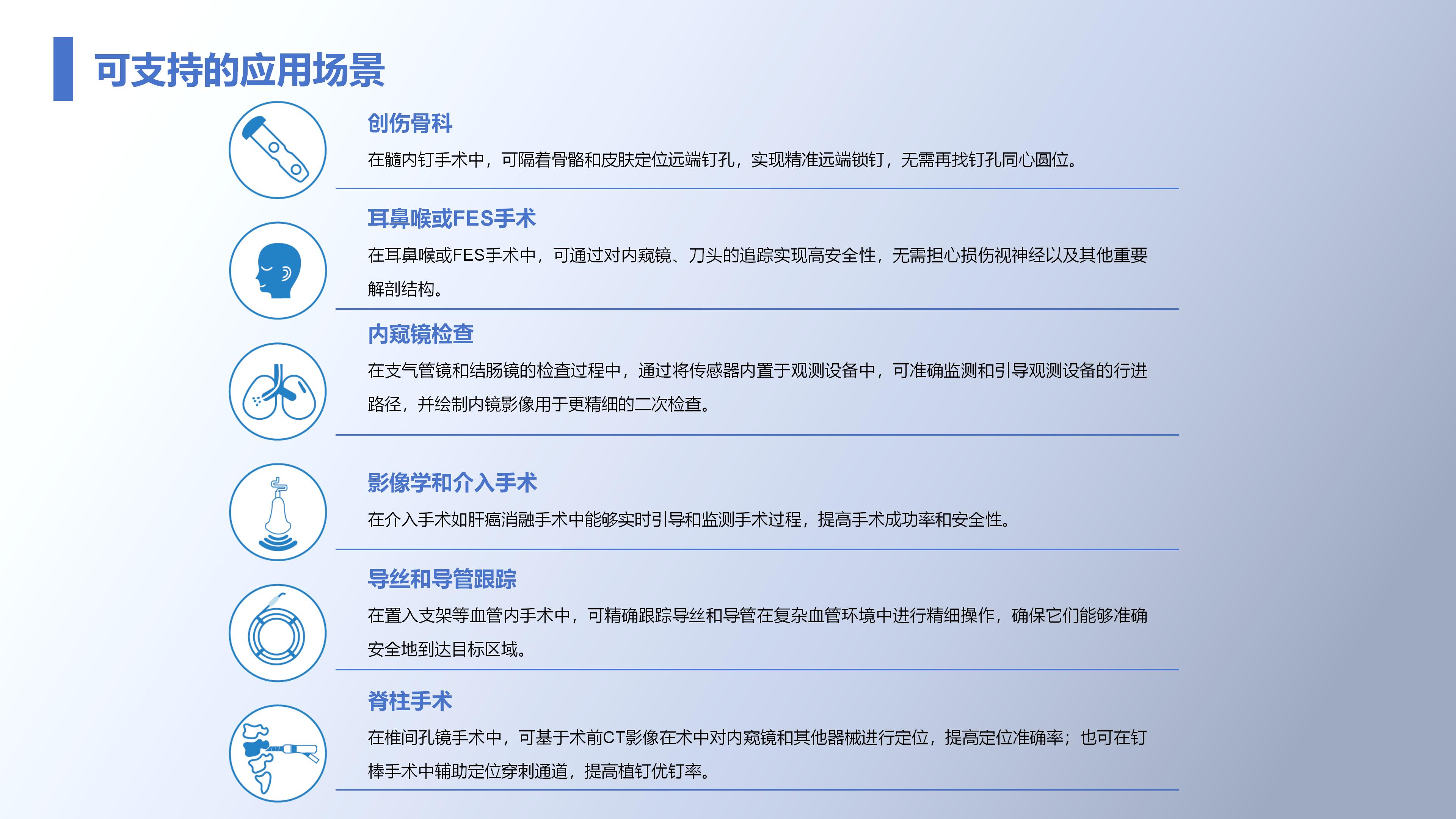
光学定位系统 电磁定位系统 手术机器人系统 光学定位标记球 光学定位工具
电磁定位系统

电磁定位-3.jpg

电磁定位-发布ppt(1)_03.jpg

电磁定位-发布ppt(1)_04.jpg

电磁定位-发布ppt(1)_05.jpg

规格参数
  • 规格参数
操作流程
视场范围